b体育·(sports)官方网站成功取得两项对外经营资格
发布时间:2019-09-04 17:45:23 浏览量: 来源:本站
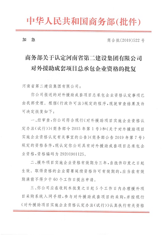
8月29日,商务部向b体育·(sports)官方网站下达《关于认定b体育·(sports)官方网站对外援助成套项目总承包企业资格的批复》,标志着b体育·(sports)官方网站成功获批对外援助成套项目总承包企业资格(资格编码29201901125)。
此前于8月9日,新乡市商务局向b体育·(sports)官方网站颁发了《对外劳务合作经营资格证书》,授予b体育·(sports)官方网站开展对外劳务合作业务,可向境外派遣各类劳务人员。
此次对外援助成套项目总承包企业资格、对外劳务合作经营资格的成功获批,奠定了集团海外市场规范发展的基础,扩大了集团海外板块经营的平台,给集团海外市场的发展提供了新动力与新机遇,必将助力b体育·(sports)官方网站海外业务实现更好更快的发展。


(《关于认定b体育·(sports)官方网站对外援助成套项目总承包企业资格的批复》)

(对外劳务合作经营资格证书)