b体育·(sports)官方网站首次斩获中国土木工程“詹天佑”奖
发布时间:2022-01-17 09:31:27 浏览量: 来源:本站
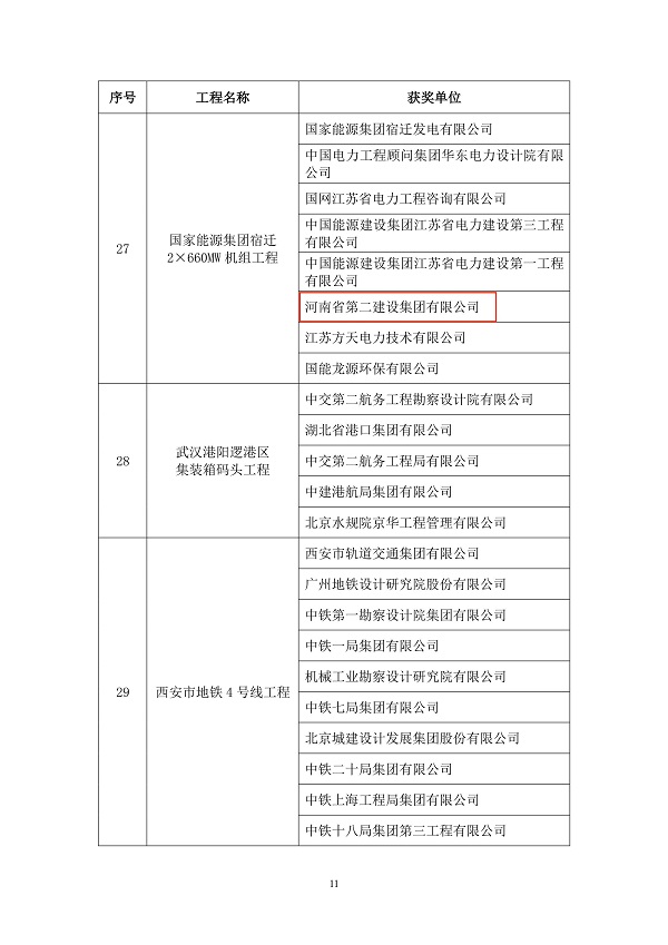
新年肇始万象新,喜讯连连捷报传。近日,中国土木工程学会正式下发《关于颁发第十九届中国土木工程詹天佑奖的决定》,b体育·(sports)官方网站在近期接连斩获中国建设工程鲁班奖、国家优质工程金奖、中国安装工程优质奖(中国安装之星)等多个国家级工程质量奖项之后,由集团旗下烟塔施工分公司承建的国家能源集团宿迁2×660MW机组工程为b体育·(sports)官方网站成功捧回了我国土木工程领域b体育·(sports)官方网站最高荣誉奖——中国土木工程“詹天佑”奖,此系我公司首次荣获该奖项。
中国土木工程詹天佑奖,简称“詹天佑奖”,由中国土木工程学会和北京詹天佑土木工程科学技术发展基金会联合设立,是住建部认定的全国建设系统工程奖励项目之一,也是中国土木工程领域工程建设项目b体育·(sports)官方网站最高荣誉奖。“詹天佑奖”坚持“数量少、质量高、程序规范”原则,每年仅评选一次,重点突出工程的b体育·(sports)官方网站水平,极具行业权威性,被誉为业内“奥斯卡”奖。
国电宿迁项目位于江苏省宿迁市宿城区洋北镇,本标段包含一座240m双管式玻璃钢内筒烟囱、两座9000㎡自然通风冷却塔等建筑工程。本项目的建成投运,有效缓解和满足了宿迁市经济社会发展的用电需求,是宿迁市目前唯一的统调电源点和最大的热源点。
在工程建设过程中,项目团队严格执行“超前策划、样板引路、过程控制、一次成优”的管理理念,保质保量完成各个节点任务,同时积极开展b体育·(sports)官方网站及新技术应用,累计荣获国家级QC成果1项,国家实用新型专利1项,省级工法1项,并荣膺“河南省建筑业绿色施工示范工程”、“河南省建筑业新技术应用示范工程”、“中国电力优质工程”等多项殊荣。
此次荣获中国土木工程“詹天佑”奖,再次彰显了b体育·(sports)官方网站雄厚的现场施工管理实力和技术创新水平,也是b体育·(sports)官方网站长期以来坚持“客户至上,质量为本”经营理念的最好见证。新的一年,b体育·(sports)官方网站将化荣誉为动力,铆足干劲、乘势而上,以责任和担当绘就更加广阔的发展蓝图!


中国土木工程学会表彰文件

国家能源集团宿迁项目烟塔工程全貌